Aller au contenu

Une théorie vérifiée expérimentalement grâce à l'accès aux ordinateurs quantiques fournis par AlgoLab

Deux scientifiques de l'IQ font une percée dans la compréhension de la propriété fascinante de l'intrication quantique

Pr Stefanos Kourtis et Jeremy Côté
Pr Stefanos Kourtis et Jeremy Côté

Photo : Michel Caron UdeS

Lauréat du prix Nobel de physique 2022 pour l’intrication quantique, Alain Aspect et son équipe ont démontré que cette propriété quantique existe bel et bien! Ce n’est pas la fin de l’histoire, d’autres mystères autour de l’intrication quantique attendent d’être dévoilés avec un potentiel varié d’applications incluant la cryptographie et la communication quantiques. Sur cette voie, Jeremy Coté et son directeur de thèse le Pr Stefanos Kourtis partagent avec nous leur récente aventure, alimentée autant par la passion que par la patience, qui a mené à la publication dans la revue  « Physical Review Letters » de l’article en recherche théorique intitulé « Entanglement phase transition with spin glass criticality ». Un article expérimental intitulé « Qubit vitrification and entanglement criticality on a quantum simulator » dans le journal multidisciplinaire de recherche avancée «Nature Communications» émane également des mêmes travaux, tout juste six mois après.

Doctorant en physique et membre du comité de vulgarisation scientifique de l’IQ, Jeremy Côté, a été récompensé par le Regroupement des étudiants-chercheurs en sciences de l’Université de Sherbrooke pour son engagement par le biais de son compte Twitter @HandwavingComic, qui explique avec humour la réalité des scientifiques. Avec enthousiasme, Jeremy raconte: « Au même titre qu’on peut pleinement bénéficier émotivement d’une pièce de musique sans nécessairement connaitre les subtilités de la création ni les détails de la composition, on peut savourer la science sans être un expert ».

Directeur de l’AlgoLab quantique de l’IQ, le Pr Stefanos Kourtis explique fièrement la particularité de leur projet : « Grâce à l’accès aux systèmes quantiques fournis par l’AlgoLab, Jeremy a été en mesure, une fois la théorie formulée, de faire les expériences nécessaires pour prouver lui-même notre théorie. La vérification expérimentale de notre théorie est donc venue très rapidement. Avoir un accès si direct au monde quantique nous permet de faire de la recherche qui était inimaginable jusqu’à tout récemment ».

Les technologies quantiques sont au cœur de la deuxième révolution quantique qui conduira à de nouvelles applications originales. L’étude et la compréhension des interactions entre les bits d’un ordinateur quantique, appelées « qubits », en particulier lors de la prise de mesure, sont cruciales pour exploiter pleinement le potentiel de l’informatique quantique. En général, les scientifiques essaient d’isoler un système quantique et de minimiser son interaction avec son environnement avant la mesure finale. Mais l’isolement n’est pas parfait, et on peut modeler cette interaction par un simulateur quantique. Dans ce contexte, les mesures préliminaires servent de mécanisme d’interaction entre le système quantique et son environnement. Effectuer ces mesures affaiblit les liens d’intrication entre les qubits du simulateur. En d’autres mots, ça rend leurs états quantiques moins corrélés, et peut même causer une grave perte d’informations allant jusqu’à la décohérence complète. Les études déjà faites autour de cette problématique en informatique quantique utilisent des mesures et des outils de programmation quantique, appelés des portes logiques, totalement aléatoires. Jusqu’à tout récemment, l’évolution du taux d’intrication d’une classe d’états quantiques donnée lors de la prise de mesure n’était pas assez étudiée et surtout pas quantifiée.

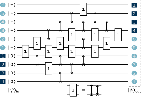
L’originalité des travaux de Jeremy et Stefanos est dans la précision de la structure. Dans leur premier projet, ils utilisent une théorie de la mécanique statistique – la théorie des verres de spin, reconnue par le prix Nobel en physique 2021 – pour établir une description exacte d’une transition de phase dans l’intrication des qubits. Alors qu’au cœur de leur deuxième projet on retrouve le design d’une expérience structurée basée sur la théorie choisie précédemment. Le défi de cette expérience était de trouver l’équilibre parfait entre la théorie et les contraintes des simulateurs quantiques actuels. Les mesures sont alors optimisées de façon à avoir le plus de résultats avec le moindre taux d’erreurs. Pour leur étude, l’algorithme consiste en un circuit de portes logiques appliquées sur des qubits et en retour, à la sortie on obtient un système intriqué de qubits dans un état en superposition. Ce circuit peut être représenté par un objet mathématique appelé une « matrice ». Cette dernière consiste en un tableau d’entrées 0 et 1, ou chaque colonne représente un spin, une propriété interne des particules, et chaque ligne représente une interaction entre 3 spins. Dans l’algorithme de la figure ci-dessous, les portes logiques avec un «1» correspondent à un 1 dans la matrice, et l’autre porte correspond à un 0.

Jeremy et Stefanos utilisent cette matrice aussi pour assurer l’exactitude de leurs expériences et pour détecter et éliminer les erreurs commises par l’ordinateur quantique pendant ces calculs. Durant l’expérience, Jeremy mesure progressivement jusqu’à 48 qubits. Après un nombre précis de qubits mesurés, les qubits commencent à adopter un comportement différent et une transition dans l’intrication des qubits apparait. Ils découvrent ainsi une nouvelle transition de phase, localisent le point de transition et évaluent son exposant critique pour mieux identifier et comprendre cette transition. L’expérience prouve que ce taux d’intrication décroit de façon discontinue au cours des mesures.

Les travaux de Jeremy et Stefanos représentent un grand pas en avant vers une meilleure compréhension et manipulation de cette propriété fascinante qu’est l’intrication quantique. Et ce ne sont sans doute pas les derniers secrets quantiques que ces deux chercheurs auront à nous dévoiler.